近日,生命科学学院王勇教授团队在New Phytologist在线发表了题为“The ArabidopsiseIF4E1 regulates NRT1.1-mediated nitrate signaling at both translational and transcriptional levels”的研究论文,报道了eIF4E1在翻译和转录水平上调节硝酸盐信号转导并促进氮素利用效率的重要作用,为未来植物养分调控研究提供了新方向。
氮是植物生长必需的重要营养元素之一,施加氮肥能促进植物的生长发育、提高作物产量。氮肥被广泛应用于农业生产中,但由于植物氮素利用效率(NUE)较低,导致相当一部分未被植物吸收的氮肥流失到环境中,造成严重的环境和生态污染,也增加了农业生产的成本。提高NUE以降低氮素投入是解决这些问题的关键。然而,目前植物吸收和利用氮的机制在很大程度上仍然未知。因此,挖掘氮素调控的关键因子并解析其分子调控网络对于农业的绿色可持续意义重大。
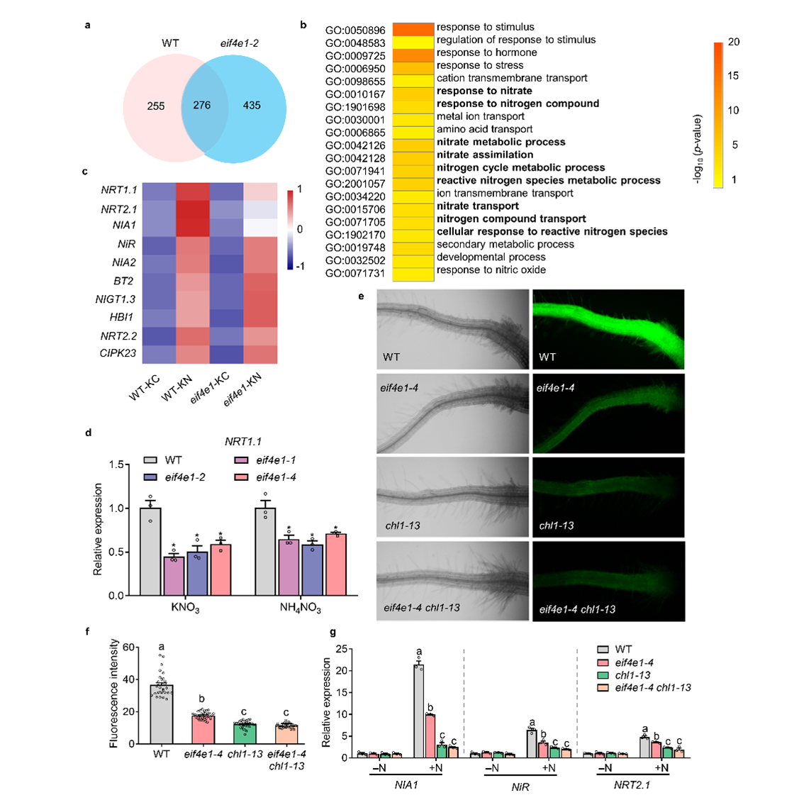
该研究通过正向遗传学筛选到一个对硝酸盐响应有缺陷的突变体Mut36,图位克隆分析发现,Mut36突变体表型是由At4g18040基因的第二个外显子上发生点突变(G to A)所致,该基因编码翻译起始因子eIF4E1。
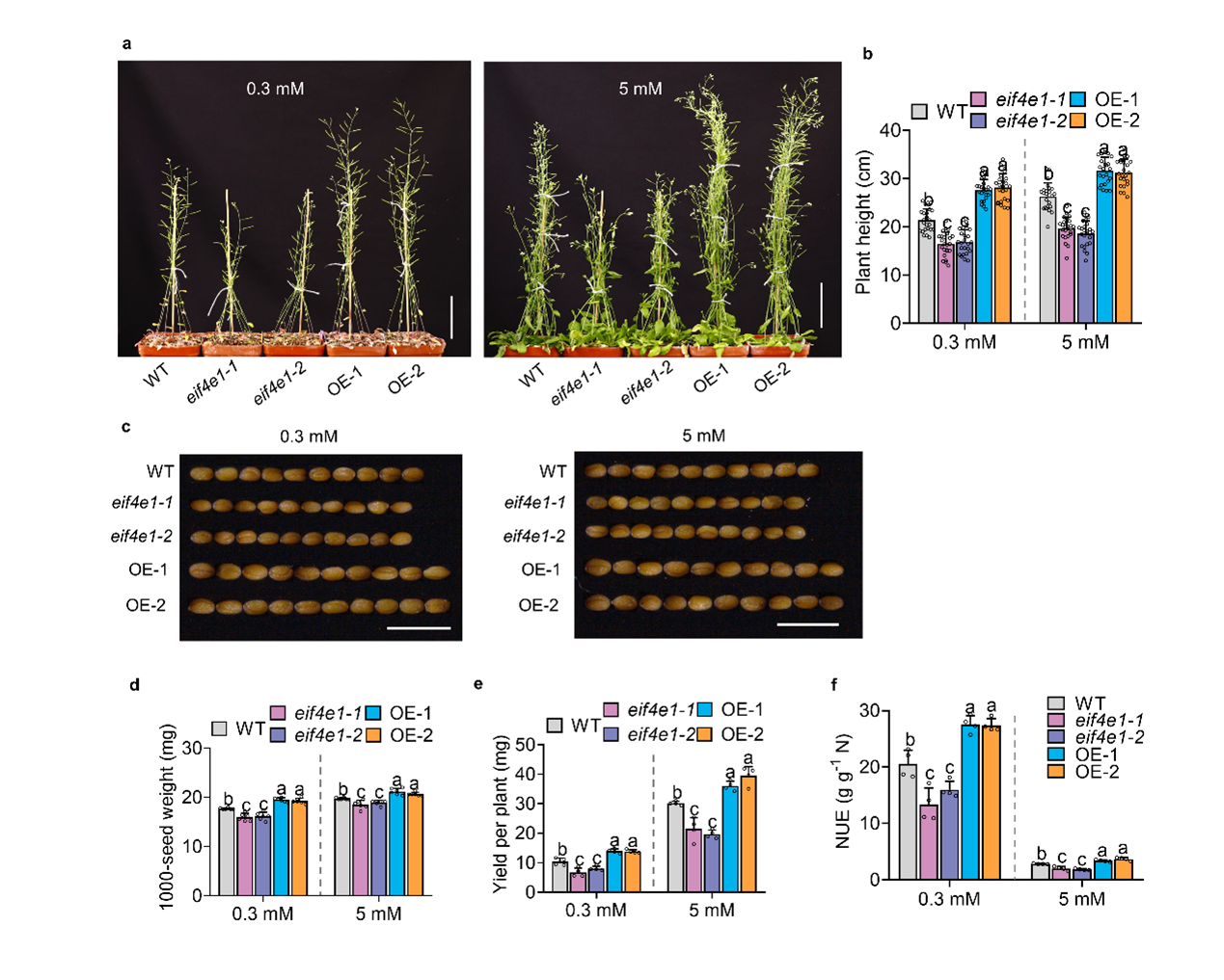
进一步研究发现,eIF4E1调节硝酸盐信号转导和代谢。翻译组测序(Ribo-seq)和多聚核糖体图谱分析显示,eIF4E1参与调节并促进一些氮相关mRNA的翻译,尤其是在eif4e1突变体中硝酸盐转运蛋白NRT1.1正在翻译的mRNA量明显降低。RNA-Seq结果也表明,eIF4E1能够调控一系列参与硝酸盐信号转导和代谢基因的表达。遗传分析结果表明,eIF4E1在硝酸盐信号转导途径中位于NRT1.1上游发挥作用。此外,eIF4E1与剪接体组装因子GEMIN2互作,且GEMIN2同样参与调节硝酸盐响应。过表达eIF4E1可显著促进植株生长,提高产量和NUE。综上所述,eIF4E1通过在翻译和转录水平上调控NRT1.1来调节硝酸盐信号转导,为未来在翻译水平上研究矿物质营养的调节奠定了基础。

图1 RNA-Seq和遗传分析表明拟南芥eIF4E1以NRT1.1依赖的方式调节硝酸盐信号转导

图2 eIF4E1能够促进拟南芥的生长,提高产量和NUE
王勇教授为本文通讯作者,课题组博士研究生李娜为论文第一作者,beat365英国官方网站生命科学学院齐盛东副教授、湖南大学生物学院于峰教授和朱思睿副教授、聊城大学农学与农业工程学院赵陆菲老师也参与了该项研究。相关工作得到了国家自然科学基金、山东省自然科学基金和山东省高等学校科技计划的资助。
编 辑:万 千
审 核:贾 波








