近日,生命科学学院李厦教授课题组在Plant Physiology在线发表题为“R-SNARE protein YKT61 mediates root apical meristem cell division via BRASSINOSTEROID-INSENSITIVE1 recycling”的研究论文,该研究发现拟南芥SNARE蛋白YKT61通过调节BRI1的动态靶向从而调控RAM的发育。
主根的生长是通过根尖分生组织(RAM)的细胞分裂、分化和伸长来实现的。植物激素油菜素内酯(BRs)在RAM发育中起着重要的作用,BR信号必须保持合适的强度才能保证RAM大小和根系生长的正常生长。位于质膜上的激酶受体BRI1(BRASSINOSTEROID-INSENSITIVE1)感知并激活BRs信号,BRI1通过后高尔基体囊泡组成性分泌到质膜,通过网格蛋白依赖性和甾醇依赖性途径内吞,并靶向液泡降解,因此BRI1的动态亚细胞分布对BR信号转导至关重要。
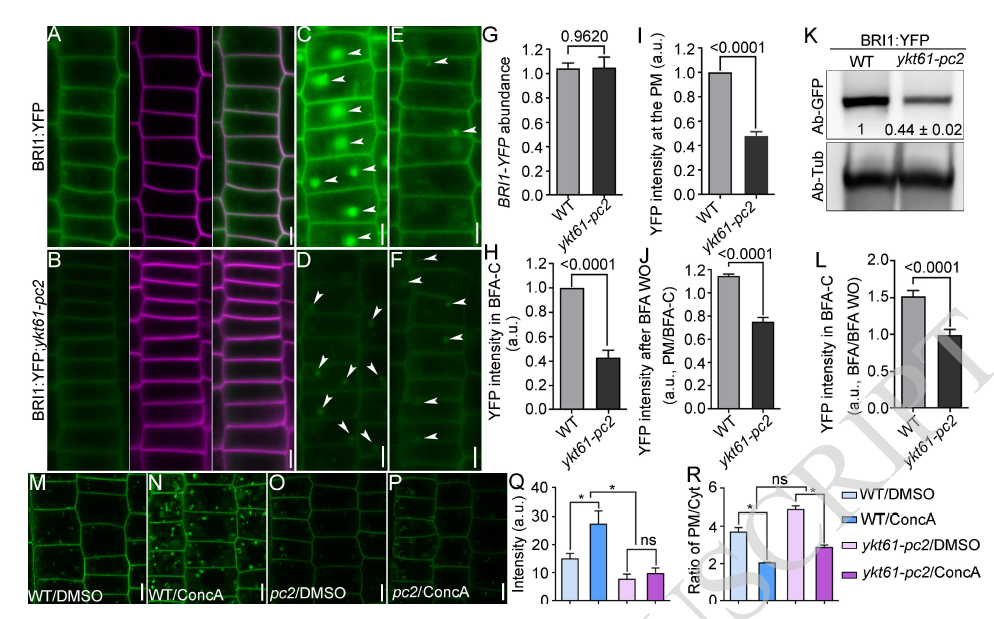
异四聚体蛋白复合物SNARE介导囊泡靶向的膜融合,对于膜蛋白的动态靶向十分重要。据报道,拟南芥中囊泡相关的R-SNARE VAMP727和膜靶向相关的Qa-SNARE SYP22与BRI1互作并调控其质膜靶向。然而,SNARE如何调控BRI1的质膜靶向尚不清楚。

拟南芥YKT61是一种非典型的R-SNARE蛋白,不包含其他R-SNAREs所具有的跨膜(TM)结构域,因此它主要存在于细胞质。该团队之前研究发现,YKT61的功能缺失导致雌/雄配子体致死(Ma et al., 2021)。本研究通过利用YKT61的弱突变材料-ykt61部分回补(ykt61-pc)株系,发现敲降YKT61导致因细胞分裂减少而造成的RAM长度变短,这与bri1-116突变体类似。YKT61与BRI1互作,对于BRI1靶向质膜的动态再循环至关重要。进一步分析表明,YKT61对液泡的动态生物发生、高尔基体形态的维持和内吞作用均十分重要,这也暗示它可能是一个植物整体生长和发育必须的基因。
beat365英国官方网站生命科学学院已毕业博士生马婷为本文第一作者,李厦教授和南开大学生命科学学院张彦教授为论文共同通讯作者,南开大学生命科学学院研究生谭俊茹参与了研究,特别感谢山东大学白明义教授和河北师范大学汤文强教授提供了部分实验材料。该项工作得到了国家自然科学基金的资助。
文章链接:https://doi.org/10.1093/plphys/kiad634
编 辑:万 千
审 核:贾 波








