近日,园艺学院徐坤教授团队在国际著名期刊Plant Journal发表了题为“A Genome Assembly of Ginger(Zingiber officinale Roscoe) Provides Insights into Genome Evolution and 6-gingerol Biosynthesis”的研究论文,陈子敬副教授、张玲高级农艺师、吕尧副教授、屈伸洋博士为该论文的第一作者,徐坤教授和曹逼力副教授为该论文的通讯作者。
生姜是我国重要的特色出口蔬菜,具特殊辛辣风味,其姜辣素含量高低是评价生姜品质的主要指标,而6-姜酚是姜辣素的主要活性成分。该研究采用Pacbio方法完成了‘莱芜小姜’全基因组测序,解析了其单倍型基因组序列,初步揭示了姜辣素的生物合成通路,为后续生姜功能研究和分子设计育种奠定了重要理论基础。采用分型组装成2套基因组A和B, A套为1.44Gb,B套为1.53Gb。A套的BUSCO值为94.62%,B套的BUSCO值为96.9%。

Figure 1. Characteristics of the haplotype-resolved genome assembly of the cultivated ginger
对‘莱芜小姜’四个发育期的根茎进行了转录组和代谢组联合分析,发现了6-姜酚的合成通路,解析了“姜还是老的辣”的机理。

Figure 2. Insights into 6-gingerol biosynthesis.
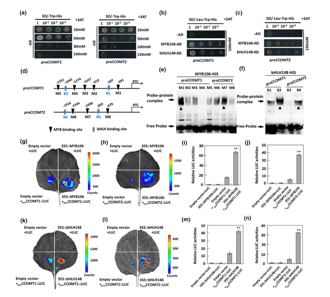
通过进一步生化分析,发现莱芜小姜的ZoMYB106基因和ZobHLH148基因互作,增强了6-姜酚合成关键酶ZoCCOMT1/2的活性,进而提高了姜辣素含量,从分子水平上揭示了莱芜小姜辛辣芳香的机制。

Figure 3. ZoMYB106 and ZoBHLH148 promote the activities of key enzymes ZoCCOMT1/2,in 6-gingerol synthesis
该研究得到国家特色蔬菜产业技术体系,国家自然科学基金,山东省自然科学基金,山东省良种工程等项目的支持。
论文链接:http://doi.org/10.1111/tpj.16625








