近日,农学院曾范昌教授课题组在国际著名学术期刊Plant Physiology在线发表了题为“Single-cell transcriptome atlas reveals somatic cell embryogenic differentiation features during regeneration”的研究论文报道了最新进展,该研究成果为作物高效细胞工程与植株再生调控提供最新单细胞水平上的理论依据与技术支撑,在作物生物工程育种、无性育种/繁育、体细胞遗传固定与变异筛选、植物工厂等方面具有应用价值和借鉴意义。
体细胞胚性分化与植株再生是体细胞向胚胎发生途径转变的发育再建过程,是植物发育过程的独特现象,是最完全的细胞全能性表达的方式和经典示例。而离体胚性分化与植株再生的调控机理被认为是非常重要的科学谜题之一。同时这一生物过程又是作物细胞与基因工程、无性繁殖与人工种子的重要环节和基础,是生物技术育种发展的最直接制约因素和技术瓶颈,这在很大程度上限制了现代细胞与基因工程在作物生物技术育种上的应用。所以,离体细胞不同胚性分化命运和发育方向的精准调控模式和规律亟待深入解析,其中的系列细胞身份类型和定性/定量分子标记有待进一步鉴定挖掘。
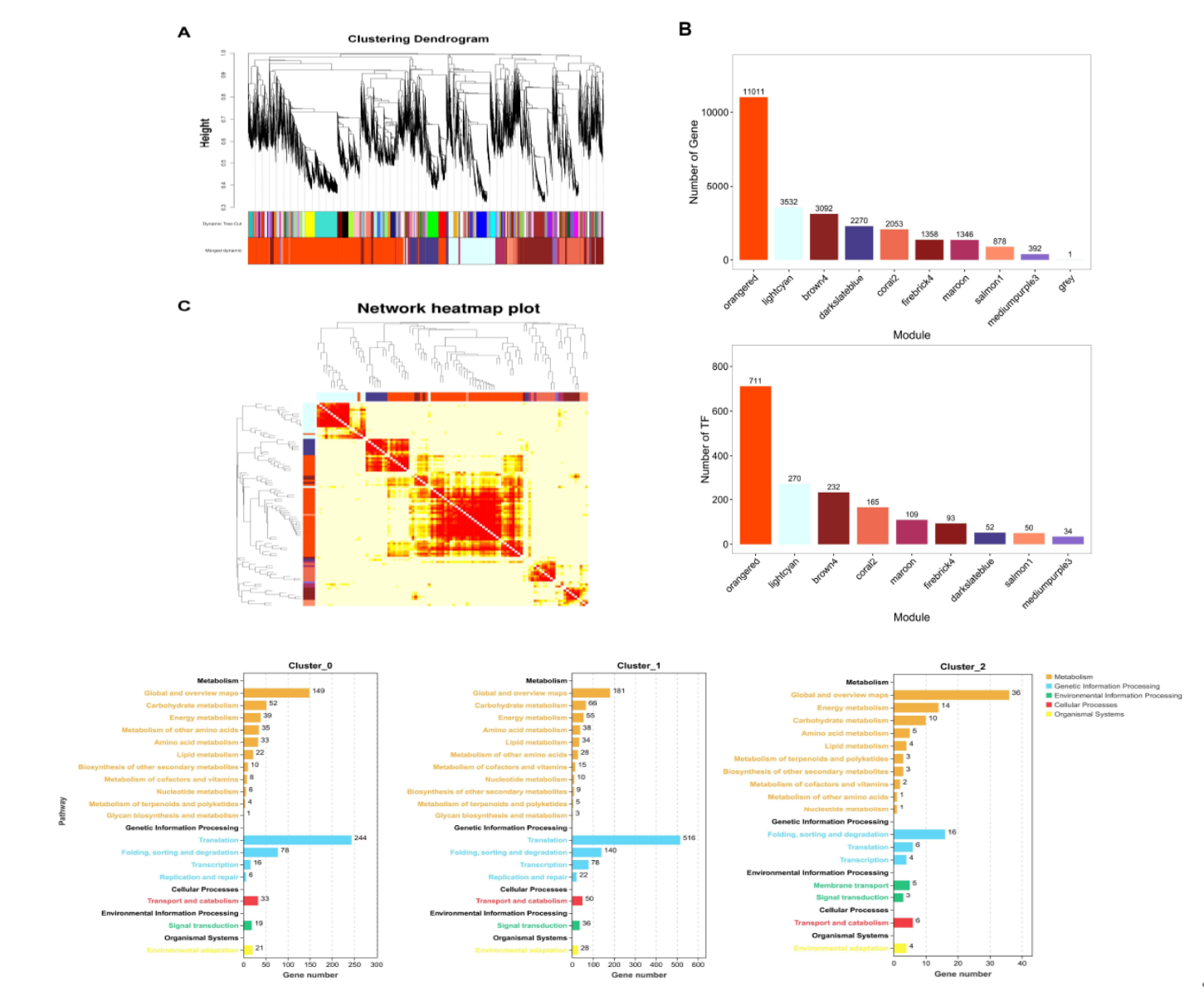
研究者以生物工程应用先锋作物棉花为研究材料,系统解析了离体不同分化命运的愈伤组织中的单细胞基因表达图谱,在单细胞水平比较分析注释了不同细胞类群及其表达特征,阐释了胚性分化的特异细胞类型与拟时发育调控模式。进一步,解析了胚性分化再生相关的重要生物过程,挖掘出不同细胞类群和不同分化状态的系列特异标记基因。该研究揭示了离体细胞胚性分化发育的单细胞表达调控规律与分子基础,为棉花等作物细胞工程中胚性细胞的早期定量鉴定诊断提供更精准标记工具。
研究成果为体外更高效诱导细胞胚性分化、调控植株再生并拓展生物工程育种提供单细胞水平上的理论依据与功能基因资源,对揭示细胞全能性与植株再生机理,促进作物现代细胞工程与无性育种/繁育技术发展,具有重要的科学意义和应用价值。

图1. 不同分化细胞类群特异基因/转录因子表达谱与胚性特异细胞生物过程注释
郭慧慧教授、博士生张莉、博士生郭海霞为论文的并列第一作者,曾范昌教授为通讯作者。该研究得到国家自然科学基金、山东省现代农业产业技术体系、中国科协的资助。
编 辑:万 千
审 核:贾 波








