植物在生长发育过程中不断受到各种病原菌的威胁,而在植物-病原菌长期的协同进化过程中,植物自身积累了丰富的潜在抗病资源。植物免疫的本质是机体识别‘自我’和‘非我’,当植物遭到病原体侵袭后,植物作为宿主会识别‘非我’,并产生相应信号,进而引起一系列免疫反应。目前,植物对DAMP(损伤相关的分子模式)的识别激发免疫已经有一些报道,但是对于植物识别“自我”激发免疫的例子还少有报道。质外体空间,作为植物与病原物相互作用的“前沿战场”,其中更是蕴含着丰富的免疫蛋白。尽管已有一些研究表明,在植物中表达、外施具有抗菌或诱导免疫活性的植物蛋白可有效减轻病害的发生,然而对于水稻外泌抗病蛋白的鉴定和作用机制的研究仍十分有限。
近日,Molecular Plant在线发表了植物保护学院丁新华教授团队题为“Recognition of the inducible, secretory small protein OsSSP1 by the membrane receptor OsSSR1 and coreceptor OsBAK1 confers rice resistance to the blast fungus”的研究论文。该研究揭示了一个水稻分泌小蛋白OsSSP1在稻瘟病菌侵染阶段从细胞内被分泌到质外体空间中,被植物自身膜受体OsSSR1及共受体OsBAK1所识别,激发植物免疫的分子机制。同时发现,植物的这种对自身分泌蛋白的自我识别过程产生的抗性具有很好的广谱性。该工作对丰富水稻广谱抗性资源、控制水稻病害,保证粮食安全具有重要意义。
该研究首先发现,水稻一个外泌小蛋白OsSSP1 (Oryza sativa secretory small protein 1)在稻瘟病菌侵染过程中,可以被分泌到质外体空间,激发植物免疫(图1A-1F)。外源表达这一小蛋白可以在不影响水稻产量相关表型的情况下,显著减轻稻瘟病的发病程度(图1G);且发现OsSSP1蛋白可在开放环境中保存7天,仍具有很好的诱导抗性效果,暗示OsSSP1体外蛋白处理增强水稻抗病性具有可行性。进一步通过构建OsSSP1的过量表达(SSP1-OE)和CRISPR编辑(ssp1)株系发现,SSP1-OE在病菌侵染过程中具有更强的免疫反应及对稻瘟病的抗性,ssp1株系则表现为较低的免疫反应及更为感病(图1H-1I),表明OsSSP1正调控水稻对稻瘟病的抗性。
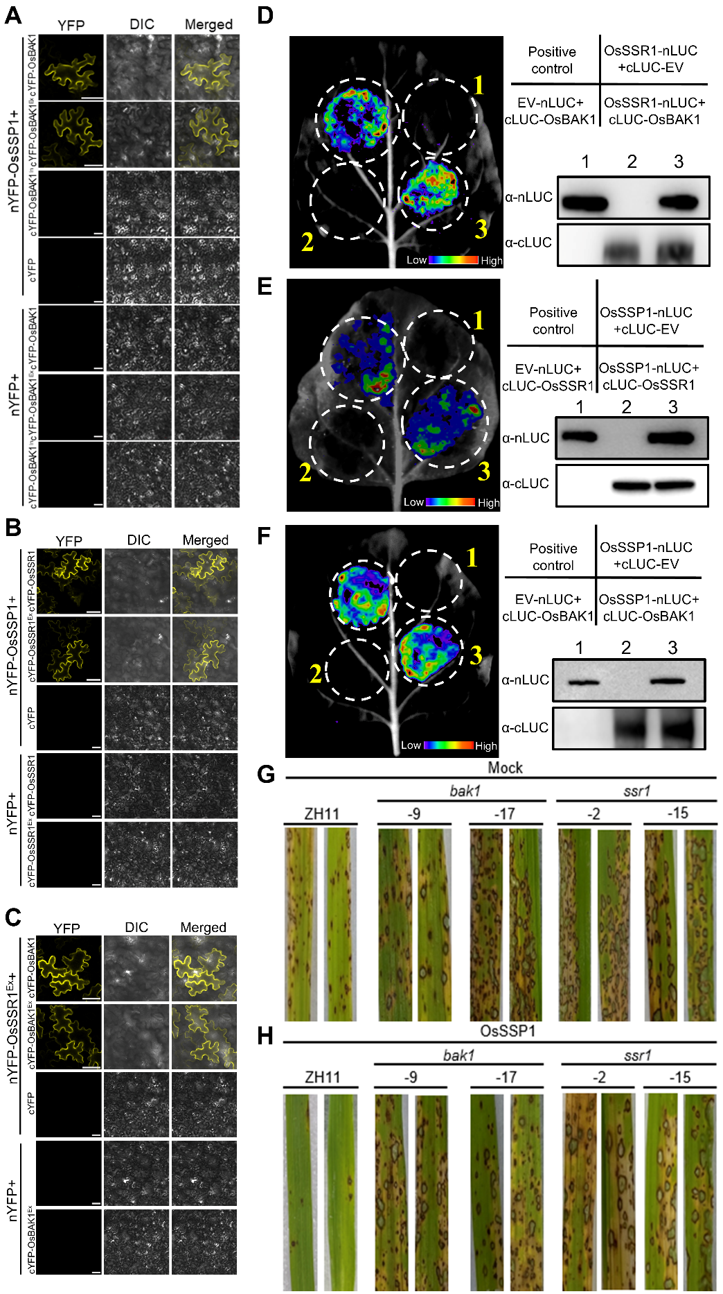
为了明确OsSSP1激发植物免疫的机理,研究团队筛选到与OsSSP1直接相互作用的两个膜蛋白:膜受体OsSSR1以及共受体OsBAK1。通过双分子荧光互补、荧光素酶互补成像以及Co-IP手段发现发现OsSSP1与膜受体OsSSR1、OsBAK1的互作均发生在它们的胞外区域,且OsSSR1与OsBAK1也通过胞外部分互作(图2A-2F)。进一步发现,OsSSR1及OsBAK1的基因编辑株系中,由OsSSP1诱发的植物免疫及水稻抗病性均受到显著影响(图2G-2H),说明OsSSP1所激发的植物免疫依赖于膜受体OsSSR1以及共受体OsBAK1。
OsSSP1所编码的蛋白属于DIR蛋白家族,与木质素及木脂素合成相关。但研究团队发现,OsSSP1并不参与木质素及木脂素的合成,这也是对DIR蛋白家族功能上的一个扩充。
鉴于已发现的能够诱发植物免疫反应的激发子主要来源于病原菌,而该研究所发现的水稻外泌小蛋白OsSSP1可以被植物自身膜受体蛋白OsSSR1及共受体OsBAK1识别,激发植物免疫,从而增强植物对病害的抵抗能力(图3),因此是对植物免疫防御策略的新的扩充。同时,该蛋白的体外表达具有较好的稳定性及诱导抗性效果,且其过量表达转基因植株对稻瘟病菌不同田间生理小种及其他主要水稻病害均具有较好抗性,不仅进一步丰富了水稻抗病的相关材料,也为基于外泌抗病蛋白的病害防治新策略建立奠定了理论基础。

图1 水稻外泌蛋白OsSSP1可以被分泌到质外体空间内激发植物免疫并增强水稻抗病能力

图2 OsSSP1介导的植物免疫激发及抗病性依赖于膜受体OsSSR1及共受体OsBAK1

图3 水稻OsSSP1被膜受体OsSSR1及共受体OsBAK1识别增强植物广谱抗病的工作模型
植物保护学院硕士研究生赵天枫为论文的第一作者,beat365英国官方网站植物保护学院尹梓屹教授、李洋副教授以及丁新华教授为论文的共同通讯作者。研究受到了国家重点研发计划青年科学家项目、国家自然科学基金、山东省自然科学基金、泰山学者工程计划等项目的资助。
编 辑:万 千
审 核:贾 波








