近日,Molecular Plant期刊在线发布了植物保护学院丁新华教授课题组题为“Control of H2S synthesis by the monomer-oligomer transition of OsCBSX3 for modulating rice growth-immunity balance”的研究论文。该研究揭示了胱硫醚β合成酶OsCBSX3通过其单体-寡聚体转换调控硫化氢的合成,进而在平衡水稻生长与免疫反应,特别是在调控水稻对条斑病和白叶枯病抗性方面发挥关键作用。
硫化氢(H2S)作为一种关键的内源性气体信号分子,对维持植物正常生理功能至关重要。其浓度依赖性调控机制影响植物种子萌发、根系发育等多种生长过程,同时能有效抑制褐腐病菌、软腐病等真菌的生长。然而,水稻中H2S的合成途径及其在调节对条斑病菌(Xanthomonas oryzae pv. oryzicola,Xoc)和白叶枯病菌(Xanthomonas oryzae pv. oryzae,Xoo)抗性中的作用及其机制仍待阐明。
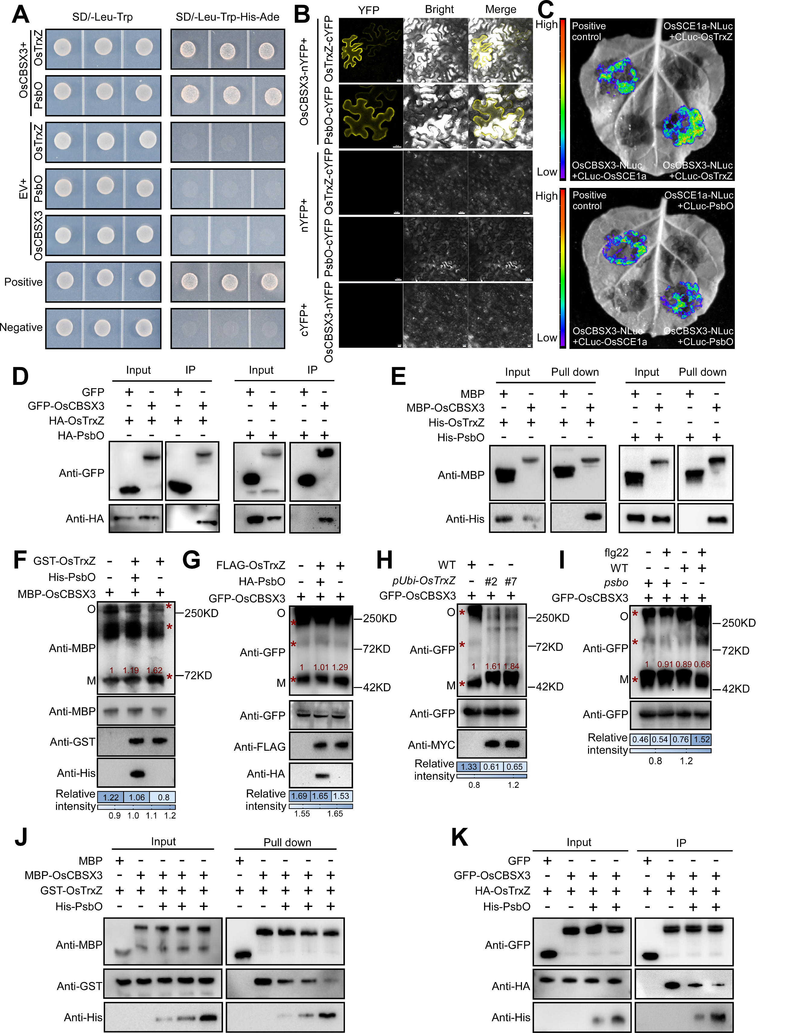
研究发现,OsCBSX3蛋白在水稻中以单体和寡聚体两种状态并存,OsTrxZ蛋白和PsbO蛋白在调控OsCBSX3单体与寡聚体转换过程中发挥着关键作用,这一过程对平衡水稻的生长与免疫至关重要。过表达OsCBSX3或PsbO能提升水稻H2S含量及其抗条斑病和白叶枯病的能力,oscbsx3和psbo突变体则表现出H2S含量减少及抗条斑病和白叶枯病能力降低。过表达OsTrxZ导致水稻H2S含量下降,且对条斑病和白叶枯病敏感性增加,而ostrxz突变体则展现出H2S含量上升及对这两种病害的抗性增强。当Xoc或Xoo入侵水稻后,依赖PsbO的OsCBSX3寡聚化水平逐渐升高,这一过程有助于OsCBSX3进入叶绿体促进H2S的合成,并进一步强化水稻的防御反应。此外,研究证实H2S可以作为一种免疫信号分子,能有效触发水稻体内活性氧的爆发,上调防御相关基因的表达,从而显著提高水稻对条斑病和白叶枯病的抗性。但当H2S浓度过高时,H2S会将OsCBSX3还原成单体,促进其与PsbO蛋白的解离,并加强其与OsTrxZ蛋白的结合。OsTrxZ蛋白通过催化OsCBSX3由寡聚体向单体的还原,精细地调节H2S的合成,以缓解H2S过度积累可能对水稻正常生长产生的不利影响。

图1 PsbO和OsTrxZ拮抗调节OsCBSX3寡聚体和单体平衡
综上,PsbO和OsTrxZ在调节OsCBSX3寡聚体与单体转换过程中发挥拮抗作用,从而平衡水稻的免疫反应与生长发育。这一发现不仅深化了我们对水稻免疫应答机制的理解,也为通过遗传改良手段提升作物病害抗性提供了理论依据。

图2 OsCBSX3依赖自身单体-寡聚体转换调控硫化氢合成及平衡水稻生长
免疫新机制
植物保护学院丁新华教授为通讯作者,在读博士研究生张海淼为第一作者。beat365英国官方网站博士后Muhammad Zunair Latif、在读博士研究生孙宝龙、在读硕士研究生吕蕾、已毕业硕士研究生刘洋、李洋副教授、尹梓屹教授、路冲冲副教授、赵海朋副教授、孔令广高级实验师及扬州大学吴涛博士等参与了该项研究。研究工作得到了山东省重大基础研究项目和国家自然基金等项目的资助。
编 辑:万 千
审 核:贾 波








