近日,食品科学与工程学院食品营养与健康团队在《Food Hydrocolloids》在线发表了题为“Effect of combined pH-Shifting and high-intensity ultrasound treatment on the structural, functional, and foaming properties of Tenebrio Molitor Protein”的研究论文。beat365英国官方网站为论文的第一完成单位,2023级博士研究生黄东杰为论文第一作者,江杨副教授、李大鹏教授为通讯作者。
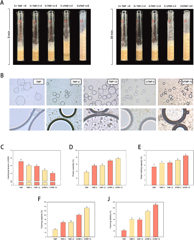
昆虫资源的开发具有更高的饲料转化效率,并契合现代社会对环境可持续性的要求,有助于土地资源的高效利用。黄粉虫的蛋白质含量高达 58%,作为一种新兴的蛋白来源,正逐渐被消费者接受。黄粉虫蛋白(TMP)是一种天然昆虫蛋白,具有优良的乳化性能。但其溶解性差限制了其功能,使得蛋白分子在起泡过程中难以均匀分布并迅速迁移至界面,导致起泡能力较差。这一限制阻碍了TMP在发泡食品开发中的进一步应用。
为改善TMP的起泡性能,本研究采用了极端pH值调节联合高强度超声(High-Intensity Ultrasound, HIUS)处理的方式对其进行改性。研究结果表明,在强碱性条件下,TMP对HIUS的响应更为显著。在该条件下,蛋白质分子发生解折叠,超声产生的空化效应破坏了大量非共价键,导致大量可溶性聚集体解离,从而减少了蛋白质粒径,暴露出疏水基团,提高了表面疏水性,并增加了游离巯基含量。此外,改性处理还改变了TMP的二级和三级结构:α-螺旋含量增加,而β-转角和β-折叠含量减少。这些结构变化提升了蛋白质在水-空气界面的界面性能,使得改性后的蛋白(UTMP-12)表现出优异的起泡性能。本研究为TMP在充气食品中的应用提供了一种新的思路和方法。


该研究得到了国家自然科学基金和山东省重点研发计划的资助。
原文链接:https://doi.org/10.1016/j.foodhyd.2025.111384
编 辑:万 千
审 核:贾 波








