X

信息科学与工程学院郭鹏副教授团队在叶绿素荧光遥感监测冬小麦物候方面取得新进展

作者:郭鹏记者:通讯员:摄影: 出处:信息科学与工程学院 图书馆发布时间:2025-11-10

近日,信息科学与工程学院郭鹏副教授研究团队在Agricultural Water Management上在线发表了题为“Quantifying winter wheat phenology patterns in the North China Plain using Solar-Induced Chlorophyll Fluorescence”的研究论文。信息学院农业工程与信息技术硕士研究生刘燕儒为论文第一作者,万红副教授和郭鹏副教授为论文共同通讯作者。

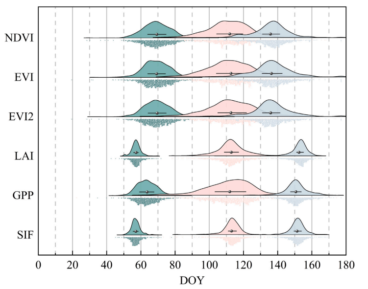
研究基于2000~2023年数据,对比了冬小麦主产区华北平原地区太阳诱导叶绿素荧光(SIF)与常用遥感指标归一化植被指数(NDVI)、增强植被指数(EVI)、两波段增强植被指数(EVI2)、叶面积指数(LAI)及总初级生产力(GPP)等提取的冬小麦物候信息。结果表明,由SIF提取的物候指标在捕捉物候变化时展现出更优的稳定性,物候阶段划分清晰且无重叠现象。SIF提取结果表明冬小麦返青期(GUD)主要集中在每年第52~62天,52.4%的区域呈提前趋势;抽穗期(HE)集中在第115~125天,58.7%的区域呈延迟趋势;成熟期(MA)集中在第152~160天,58.6%的区域呈延迟趋势。通过分析置信椭圆,最普遍的物候变化模式(占比23.67%)表现为三个生长阶段均提前,空间分布呈“东南—西北”走向。温度是物候期提前的主要驱动因素,而降水的影响虽整体有限,但随生长季推进,其影响程度逐渐增强。这些研究结果凸显了作物物候研究中指标选择的重要性,并为气候变化背景下的适应性水资源管理策略提供了指导。

图1:返青期(GUD)、抽穗期(HE)、成熟期(MA)的6种物候指标对比

图2:2000-2023年华北平原冬小麦物候变化的空间分布,(a)为GUD,(b)为HE,(c)为MA。


该研究得到了国家自然科学基金和山东省自然科学基金的资助。

论文链接:https://doi.org/10.1016/j.agwat.2025.109885


编      辑:万    千 

审      核:贾    波 


供稿审核:
责任编辑:
终审: