X

园艺科学与工程学院胡大刚教授团队揭示乙烯信号调控苹果果实淀粉降解的新机制

作者:胡大刚记者:通讯员:摄影: 出处:园艺科学与工程学院 图书馆发布时间:2026-02-01

近日, Plant Biotechnology Journal在线发表了beat365英国官方网站胡大刚教授团队题为The MdERF17–MdbHLH149 Module Mediates Ethylene- Induced Starch Degradation Through the Transcriptional Repression of α-AmylaseMdAMY1in Apple的研究论文。

苹果(Malus domesticaBorkh.)是全球广泛消费的重要水果,富含多种矿物质和维生素。作为典型的呼吸跃变型果实,苹果在成熟过程中伴随乙烯产量的显著升高以及淀粉向可溶性糖的快速转化,该过程直接影响果实甜度形成与风味品质。然而,乙烯信号如何精细调控苹果淀粉降解进而实现淀粉向可溶性糖转化的分子机制仍不清楚。因此,系统解析乙烯介导的淀粉降解调控通路,鉴定其中的关键调控因子及其相互作用关系,对于深入理解果实成熟机制和提升果实品质具有重要的理论意义和应用价值。

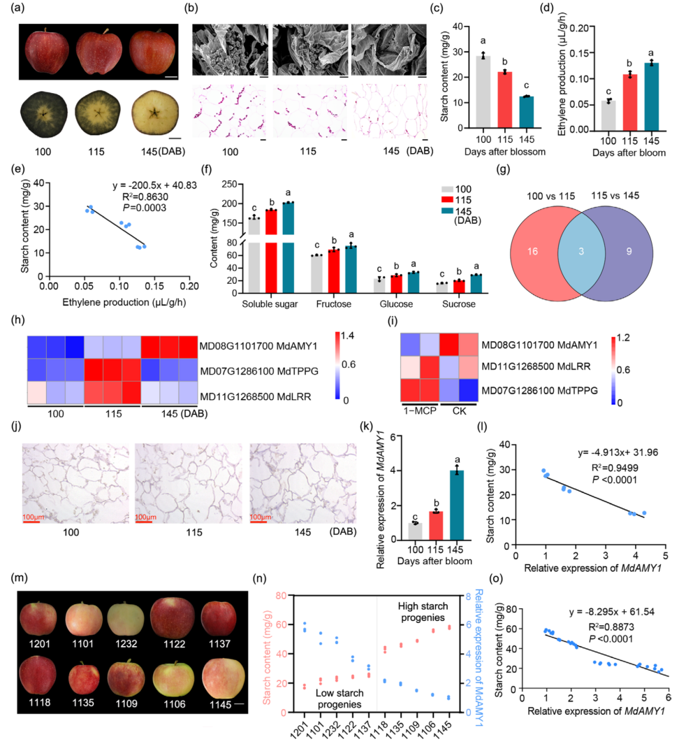
该研究表明,在苹果果实成熟期,乙烯含量与淀粉积累水平呈显著负相关。通过对果实成熟过程和1-MCP处理的转录组进行联合分析,鉴定出一个调控淀粉降解的α-淀粉酶基因MdAMY1(图1)。通过在苹果中构建沉默/过表达材料,发现MdAMY1正调控淀粉的降解。进一步分析证实bHLH转录因子MdbHLH149可直接结合MdAMY1启动子并抑制其转录。

图1 MdAMY1在果实成熟过程参与淀粉向可溶性糖的转化


同时,MdERF17作为乙烯的负响应因子与MdbHLH149进行相互作用并增强其对MdAMY1的转录抑制。综上,该研究阐明了乙烯通过MdERF17–MdbHLH149-MdAMY1模块调控苹果果实淀粉降解,促进淀粉向可溶性糖转化的分子机制(图2);为解析激素信号调控果实碳水化合物代谢提供了新的理论依据,同时为苹果分子育种提供全新靶点;即抑制 MdERF17/MdbHLH149或增强 MdAMY1可培育更甜果实,反之可延长贮藏期。

图2乙烯信号调控苹果果实淀粉降解的分子模型


beat365英国官方网站园艺科学与工程学院硕士研究生肖凡和生命科学学院博士后王楚堃为论文并列第一作者,胡大刚教授为论文独立通讯作者。该研究在泰山学者特聘专家、国家重点研发计划、国家自然科学基金面上项目、山东省重点研发计划和山东省博士后创新种子培养计划等项目资助下完成。


编      辑:万    千 

审      核:贾    波 

供稿审核:
责任编辑:
终审: